助学成才服务对象简介及认定流程

来源:
发布时间:2025-11-10
浏览:

助学成才服务对象,即家庭经济困难学生,是指本人及其家庭的经济能力难以满足在校期间的学习、生活基本支出的学生,包括同济大学在籍在校全日制预科生、本科生(含第二学士学位)及研究生。本科生助学成才服务对象分为一级助学成才服务对象和二级助学成才服务对象;研究生助学成才服务对象不分等级。

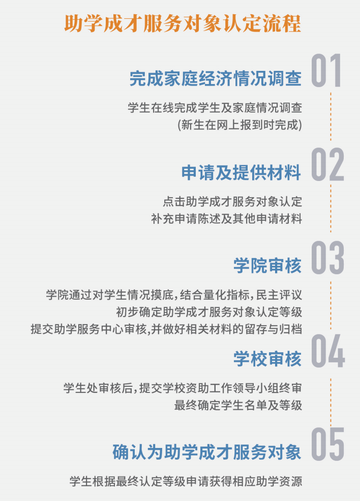
助学成才服务对象认定流程:


热点排行